华夏黔农农产品现货
首页
购销品种
联系我们
下购销端
市场公告
疑问解答
现货学习
开通流程
现货技术
购销技巧
关于我们
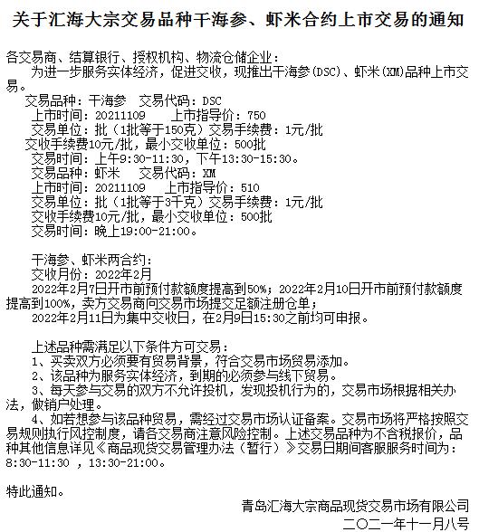
2021.11.15:新品种上市公告
发布者:admin
华夏黔农农产品市场2021.11.15:新品种上市公告
现货文章